TRADING FUND REPORT 2023/24

 Previous
Next 
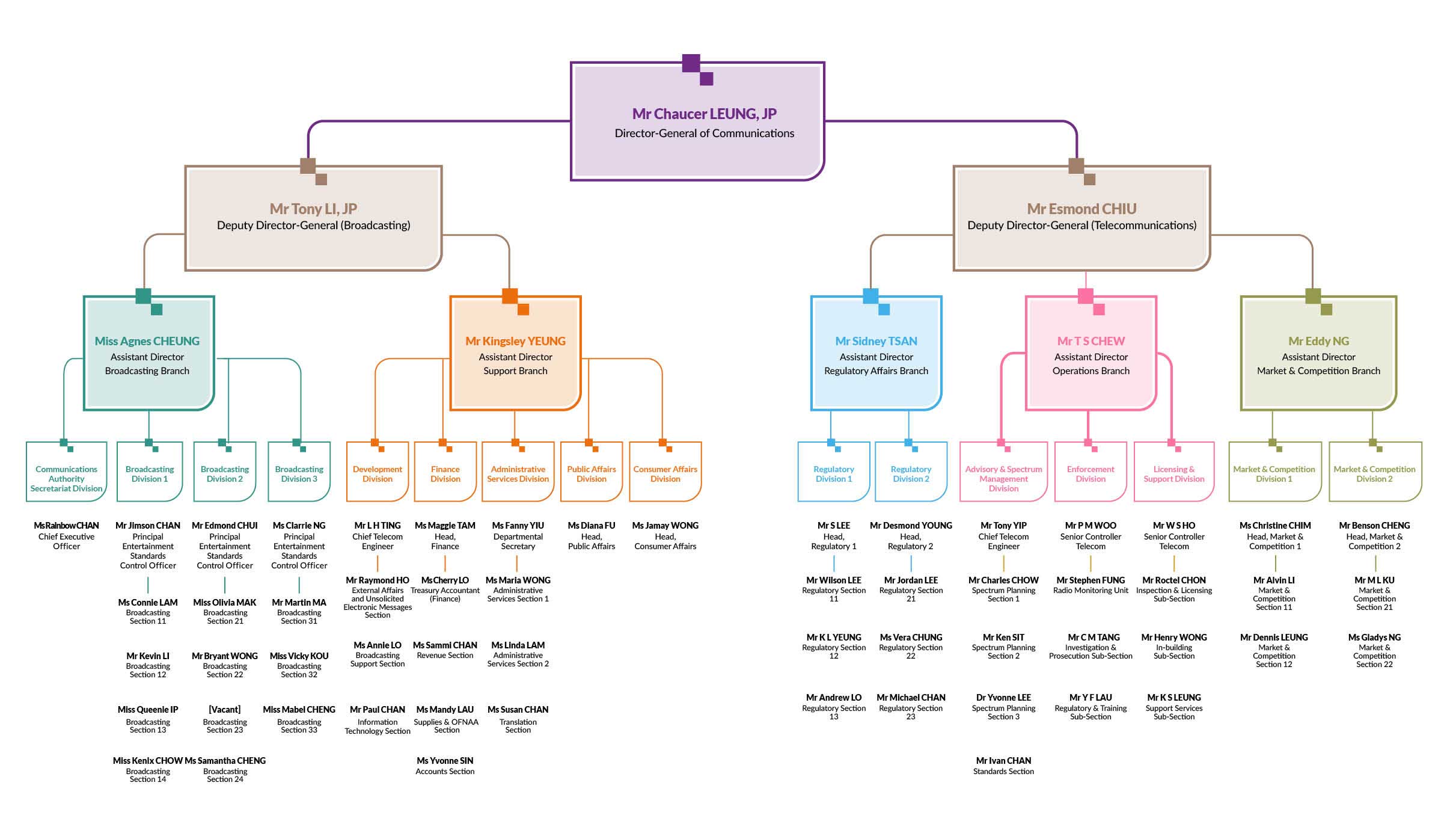
Organisation Chart

(as at 1 September 2024)

  1. Director-General of Communications - Mr Chaucer LEUNG, JP
    1. Deputy Director-General (Broadcasting) - Mr Tony LI, JP
      1. Broadcasting Branch
        Assistant Director - Miss Agnes CHEUNG
        1. Communications Authority Secretariat Division
          Chief Executive Officer - Ms Rainbow CHAN
        2. Broadcasting Division 1
          Principal Entertainment Standards Control Officer - Mr Jimson CHAN
          1. Broadcasting Section 11 - Ms Connie LAM
          2. Broadcasting Section 12 - Mr Kevin LI
          3. Broadcasting Section 13 - Miss Queenie IP
          4. Broadcasting Section 14 - Miss Kenix CHOW
        3. Broadcasting Division 2
          Principal Entertainment Standards Control Officer - Mr Edmond CHUI
          1. Broadcasting Section 21 - Miss Olivia MAK 
          2. Broadcasting Section 22 - Mr Bryant WONG
          3. Broadcasting Section 23 - [Vacant]
          4. Broadcasting Section 24 - Ms Samantha CHENG
        4. Broadcasting Division 3
          Principal Entertainment Standards Control Officer - Ms Clarrie NG
          1. Broadcasting Section 31 - Mr Martin MA
          2. Broadcasting Section 32 - Miss Vicky KOU
          3. Broadcasting Section 33 - Miss Mabel CHENG
      2. Support Branch
        Assistant Director - Mr Kingsley YEUNG
        1. Development Division
          Chief Telecom Engineer - Mr L H TING
          1. External Affairs and Unsolicited Electronic Messages Section - Mr Raymond HO
          2. Broadcasting Support Section - Ms Annie LO
          3. Information Technology Section - Mr Paul CHAN
        2. Finance Division
          Head, Finance - Ms Maggie TAM
          1. Treasury Accountant (Finance) - Ms Cherry LO
          2. Revenue Section - Ms Sammi CHAN
          3. Supplies & OFNAA Section - Ms Mandy LAU
          4. Accounts Section - Ms Yvonne SIN
        3. Administrative Services Division
          Departmental Secretary - Ms Fanny YIU
          1. Administrative Services Section 1 - Ms Maria WONG
          2. Administrative Services Section 2 - Ms Linda LAM
          3. Translation Section - Ms Susan CHAN
        4. Public Affairs Division
          Head, Public Affairs - Miss Diana FU
        5. Consumer Affairs Division
          Head, Consumer Affairs - Ms Jamay WONG
    2. Deputy Director-General (Telecommunications) - Mr Esmond CHIU
      1. Regulatory Affairs Branch
        Assistant Director - Mr Sidney TSAN
        1. Regulatory Division 1
          Head, Regulatory 1 - Mr S LEE
          1. Regulatory Section 11 - Mr Wilson LEE
          2. Regulatory Section 12 - Mr K L YEUNG
          3. Regulatory Section 13 - Mr Andrew LO
        2. Regulatory Division 2
          Head, Regulatory 2 - Mr Desmond YOUNG
          1. Regulatory Section 21 - Mr Jordan LEE
          2. Regulatory Section 22 - Ms Vera CHUNG
          3. Regulatory Section 23 - Mr Michael CHAN
      2. Operations Branch
        Assistant Director - Mr T S CHEW
        1. Advisory & Spectrum Management Division
          Chief Telecom Engineer - Mr Tony YIP
          1. Spectrum Planning Section 1 - Mr Charles CHOW
          2. Spectrum Planning Section 2 - Mr Ken SIT
          3. Spectrum Planning Section 3 - Dr Yvonne LEE
          4. Standards Section - Mr Ivan CHAN
        2. Enforcement Division
          Senior Controller Telecom - Mr P M WOO
          1. Radio Monitoring Unit - Mr Stephen FUNG
          2. Investigation & Prosecution Sub-Section - Mr C M TANG
          3. Regulatory & Training Sub-Section - Mr Y F LAU
        3. Licensing & Support Division
          Senior Controller Telecom - Mr W S HO
          1. Inspection & Licensing Sub-Section - Mr Roctel CHON
          2. In-building Sub-Section - Mr Henry WONG
          3. Support Services Sub-Section - Mr K S LEUNG
      3. Market & Competition Branch
        Assistant Director - Mr Eddy NG
        1. Market & Competition Division 1
          Head, Market & Competition 1 - Ms Christine CHIM
          1. Market & Competition Section 11 - Mr Alvin LI
          2. Market & Competition Section 12 - Mr Dennis LEUNG
        2. Market & Competition Division 2
          Head, Market & Competition 2 - Mr Benson CHENG
          1. Market & Competition Section 21 - Mr M L KU
          2. Market & Competition Section 22 - Ms Gladys NG