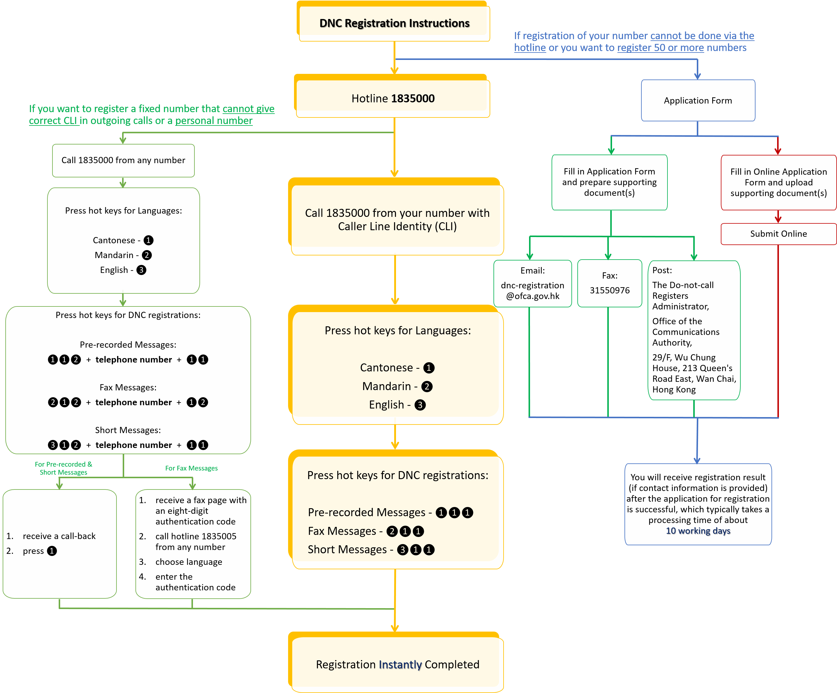
Registration Instruction

You may register your number onto the Do-not-call Registers via the registration hotline 1835000, or by filling in a registration form. For more details of the registration process, please refer to the following:

How to register a number onto the Do-not-call Registers via the registration hotline?

Once the registration is completed, the protection will commence on the tenth working day from the registration date.

Check the Registration Status of a Number